
通常情况下,餐厅的评分越高,消费者的选择意愿也会越高。这是因为高评分通常意味着这家餐厅的菜品口味好,服务及时且妥当,并且顾客口碑好。在这样的餐厅用餐,他们的用餐体验一定不会太差。
但很多消费者通过社媒表示:“以前经常选评分在4.5分以上的,但好几次去了以后觉得味道一般,服务也没有评价的那么好,觉得有水分。后面换了思路,选择几家3.5分至4分之间的餐厅,不仅味道好,还有惊喜,现在基本会找那些评分不那么高的餐厅。那些评分4.8、4.9分(总分5分)的餐厅似乎并没有与高分匹配的菜品和服务体验,这分数明显不合理。”
在评论区里,有一条点赞最高的评论。该网友分享了他的选店小窍门,那就是通过查看差评来判断餐厅的口味。他的逻辑是,如果差评主要集中在服务方面,那么这家餐厅的食物其实还可以试试看。然而,尽管这条评论点赞很多,但仍有不少网友表示反对。他们认为,如果一家餐厅的服务一塌糊涂,比如服务员众多却无人回应,那么这样的用餐体验同样无法忍受,即便食物再美味也难以弥补。


为什么现在年轻消费者抗拒高分餐厅?
1.高分餐厅往往存在着人为主导的因素
“客官五星好评,加送一道小菜或饮品。”
很多开在大型商场里的餐饮店几乎都会有这样的项目,服务员热情地向消费者介绍店里的用餐“小福利”——打卡收藏送饮料,写一条15字以上评价免费赠送一道菜品等等,像这种“薅羊毛”式的低成本带来高口碑的做法,消费者大多见怪不怪,也能够理解。
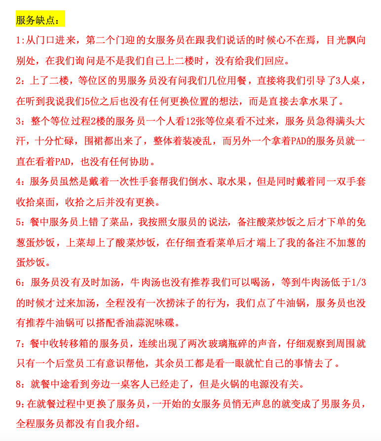
嗨探说:
我们站在消费者的角度设想一下:假如今天我们随意选择了一家饭店用餐,并且这家饭店的菜品口味超乎我们的预期,正常情况下值得给出4.6分以上的高评。你会主动打开相关软件为这家饭店留下好评吗?我相信大多数人可能并不会。原因在于即使给出了评价,也不会获得什么明显的好处,所以很多人会觉得无故给好评多此一举。
按照用户的评价习惯,我们会发现一个规律:当一家餐厅没有任何激励的情况下,用户评价更多的是差评,而不是好评。即便是人们遇到了一家好吃的饭店,大概率也不会给打5分,4.5-4.8分是大多数消费者会给出的分数。所以假如刷到一家餐厅,五星好评的评论有成千上万条,那么我们很难说这个评论是客观的。部分饭店甚至会有服务员拿着你的手机来好评的行为,这是令用户很反感的行为,一定要注意,最好不要这样做。
2.低分餐厅往往隐藏惊喜
年轻消费者的初衷可能是寻找与众不同的小众美食,或是想体验不一样的服务风格。这种现象的出现,反映出消费者对餐饮体验的个性化需求。他们不再满足于追求各种点评、种草平台投票给出的所谓的“高分”餐厅,而是希望找到属于自己的独特口味和体验,很多评分比较低的餐厅,菜品往往还不错,反倒是因为不注重服务细节,让餐厅本身口碑大打折扣。
嗨探说:
流量时代,网上的评分就像曝光率一样重要,新餐厅想要迅速获得关注、好评和消费者到店,常用的策略之一是店家主动邀请多组美食达人前来体验“霸王餐”。随后,这些美食达人会依据餐厅的要求,在各大社交平台上开始宣传,包括撰写评论、点赞,以及发布包含好评和推荐的九宫格图片。很多探店博主有几十万甚至上百万粉丝,流量都在他们身上,可以带动餐厅的评分和正向口碑。但关键在于:“注水”的评分会让分数失去它本来的意义,也不是餐饮企业维持长久发展的正道。

经营餐饮企业到底要不要重视客户口碑?
流量时代,不管是什么平台,评分高就意味着更容易被看到。这是一个酒香也怕巷子深的年代,一家新餐厅想被关注到,就必须做高自己的评分。评分做高之后,并不是任务结束,而是新的开始,还要真正提高菜品口味、餐厅环境、服务质量,让消费者真正感觉这家餐厅是实至名归,而不是所谓的“网红店”。一家得分平庸的饭店很难拥有超出正常水平的人流量,没有相应的人流量,你赚什么钱?
1.客户体验能否带来复购?
实际上,一家餐厅有效覆盖的范围就是几公里,几万人或者十几万人。客人的消费能否支撑一个店的高翻台率,我们需要拉长周期来看,这里有一个公式:
换句话说,如果我们餐厅的客户体验做的足够优秀,客人不仅自己来,而且他还会带着他身边的朋友长期来。这部分的收益,有可能就是过了盈亏平衡点之后的利润空间。因此,真正让一个店长红,是穿越周期的力量,是有一群相对稳固的客人,再加上不断的能吸引的新客流。
2.如何提升自己的门店的顾客体验?
一家门店可能会影响到顾客体验的三个层面:
菜品的情况由我们的中央厨房,甚至是厨师来决定,不同人的口味各异,没有百分百适合的口感,这里不做过多讨论;环境层面由装修以及日常卫生打扫相关。重点是在对客户的服务层面,通过一张顾客体验旅程图即可发现问题:

从顾客的视角出发,"用餐前---用餐中---用餐后"各有需要关注的侧重点,让员工把注意力放在顾客身上。关注顾客就是好服务的一种表现。在多个因素导致的差评中,服务也是最大的诱因。优化服务,能避免很多其他因素导致的差评。
3.神秘顾客的价值
无论是顾客体验,还是品牌的长线收益,唯一不变的是连锁企业的经营的逐渐精细化,经营数据决定了一切。但是经营数据对于员工能力来讲,有一定的滞后性和不可控制性。
滞后性指的是:现在门店的顾客体验不好,短时间内暴露不出来,三个月之后才能反应出来,消息很滞后。
不可控制性指的是:对于门店来说,本身我们的商业模式好,品牌有投入,选址也不错,可能这个店就是个百万店。还有很多的因素是门店自身能做的,如果门店管理的好,客户的用餐体验交付的好,就可能做到120万,但是也有可能做的不好,跌到了70万。
一般企业都会有专门的运营督导组,负责门店的日常运营、技术指导和培训,对门店进行巡检打分,但目前巡检就是存在着三个问题:
随着这三个问题的矛盾逐渐暴露出来,神秘顾客的价值也就凸显了。
(1)神秘顾客的的调研结果更真实
尤其是重体验的品牌门店,消费者的意见非常重要。神秘顾客,是真实的代表顾客群发声,他会把更多门店服务人员的注意力从督导巡检转移到消费者身上,消费者提供的一手体验资料才是督导们需要重视的。
△左右滑动查看
(2)神秘顾客能够帮助企业提高巡店效率
嗨探在全国有着100万的神秘顾客,包括但不限于餐饮、酒店、本地生活、服装、医美等多个垂直赛道。根据门店的所在位置,就近安排神秘顾客到店体验,一定程度上节约了督导的差旅成本,并且调研内容更聚焦,更快速的把各类顾客体验的问题汇总出来,形成决策的意义,用于服务体验。
(3)神秘顾客能够给到企业实打实的整改意见
每一份神秘顾客提供的调研报告都可以成为企业提供门店考核的依据,门店整改和培训店员的依据。哪里存在问题,哪里需要改进,从总部运营总、片区经理、督导、店长全部知悉。顾客满意度也会随着门店的不断精进而逐渐提升。
年轻消费者勇闯低分餐厅,本质上是对当下的“水分”过大的探店打分环境失望,想要真正留住顾客,终归是要抓好服务的。